微束分析技术平台

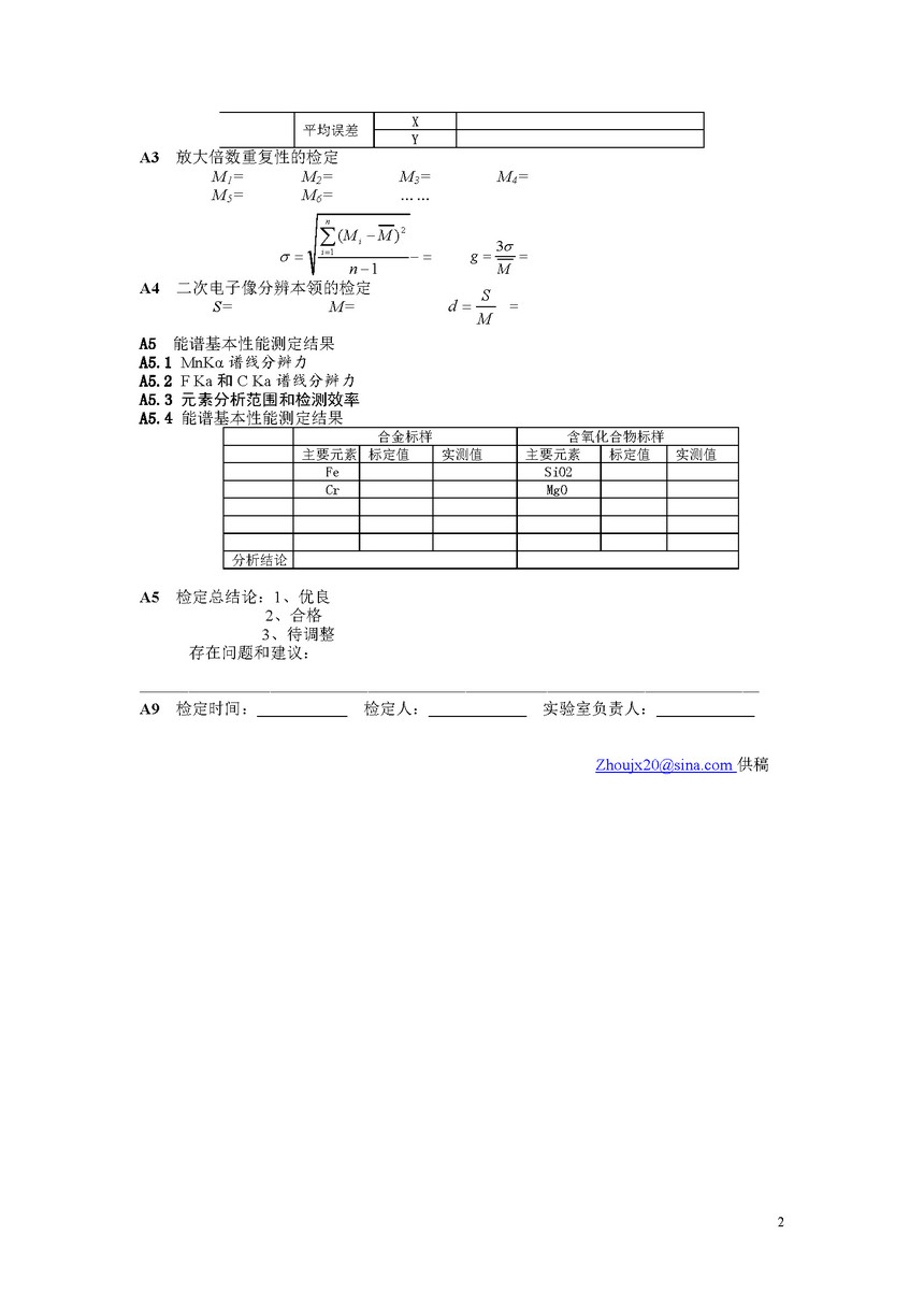
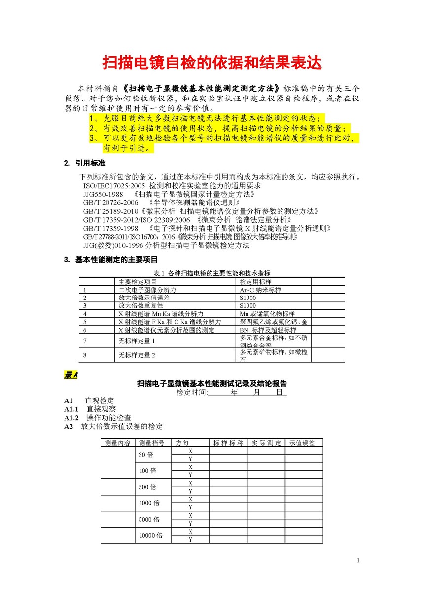
扫描电镜能谱检测标样-自检项目及结果表推荐


手机网址
关注微信

中华微束分析技术共享平台

Copyright 中华微束分析技术共享平台

电话:13910386417  传真:010-68999529  邮箱:zhoujx20@126.com

地址:北京市西城区百万庄大街26号  邮政编码:100037


技术支持: 北京睿航伟业科技有限公司 | 管理登录
seo seo