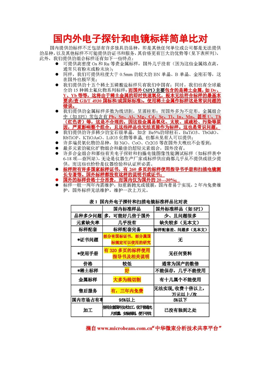
中华微束分析技术共享平台
Copyright 中华微束分析技术共享平台
电话:13910386417 传真:010-68999529 邮箱:zhoujx20@126.com
地址:北京市西城区百万庄大街26号 邮政编码:100037